您现在所在的位置: 首页 > 招生与就业 > 正文
招生与就业
招生与就业
【招贤纳士】江西理工大学2021年法律人工智能方向专任教师招聘公告
来源:太阳成集团tyc9728     发布日期:2021年03月30日 13:49     点击数:

招聘计划

 

1.招聘岗位与计划博士专任教师1硕士专任教师1

 

2.报名条件

总体要求

具备良好的政治思想素质,有高度的责任感和较强的事业心,热爱高校教育事业,遵守教师职业道德,符合各招聘岗位条件要求,身心健康,体检合格。

学历需求

要求20217月前(含)取得公办全日制普通高等公司硕士研究生学历学位(或经教育部认证的国外硕士研究生学历学位),且本科阶段已取得公办全日制普通高等公司本科学历学位(或经教育部认证的国外本科学历学位)。专升本以及国外课程硕士毕业生不接收。

3.岗位要求

博士岗位要求:全日制博士;本科硕士需有一个为法律类专业,博士研究方向为法律人工智能年龄一般在35周岁以下(198611日以后出生),有较好的专业基础和工作经验、业绩优秀者可适当放宽至40周岁。录用后需在本工作岗位服务至少8年。

 

硕士岗位要求:全日制硕士;本科和硕士均为法学专业(不含法律硕士)专业方向为法律人工智能年龄一般在30周岁以下(199111日以后出生),有较好的专业基础和工作经验、业绩优秀者可适当放宽至35周岁,本科学位所在专业具有硕士学位授予权且硕士学位所在学科具有博士学位授予权。录用后需在本工作岗位服务至少6年。

 

4.联系方式:

 

黄老师

电话:0797-8312492

          13767745278

邮箱:wfxy@jxust.edu.cn

          467098759@qq.com

 

张老师:18179636576

邮箱:574042485@qq.com

 

 

、博士引进待遇

引进待遇(税前)详情如下:

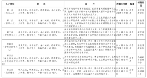
1.人才类型:第五类(优秀博士)

2.聘期(服务期):8

3.人才引进待遇(含安家费、住房补贴等):

非紧缺学科:40万元;

紧缺学科类:45万元;

紧缺学科类:55万元;

以上分六年按月平均发放或购房借支。

4.科研启动费:

紧缺学科:理工15万元、人文10万元;

紧缺学科类:理工18万元、人文11万元;

紧缺学科类:理工25万元、人文15万元。

5.薪酬:执行国家规定薪酬福利待遇,内聘副教授5年,按月享受博士津贴

6.配偶安置:属于紧缺学科的视情况安置配偶工作。

7.生活待遇:根据实际情况提供办公及科研场所,在工作和生活上提供优质服务和保障。

注:公司紧缺学科类包括法学、公共管理。列入以上紧缺学科的,但学科方向不属于公司学科(专业)重点发展急需的,不按紧缺学科人才引进;未列入以上紧缺学科但学习、研究背景好,业绩突出,创新能力强的经公司审定通过可以参照紧缺学科引进。

二、博士报名方法

1.报名时间:即公告之日起至岗位招满为止。

2.报名方式:应聘人员请填写《江西理工大学2021年高层次人才公开招聘报名表》(登录至江西理工大学人 事处网站下载专栏“人才招聘”栏目下载),并将报名表电子版投递至各用人单位邮箱(见《第五类人才招聘专业及招聘计划表》联系方式栏) ;邮件主题格式均为:应聘单位、人才类别、姓名、第一学历、最高学历、所学专业、毕业公司。如:“资环公司、专任教师、张三、本科、博士、计算机科学与技术、xx 大学”。

3.联系地址:江西省赣州市红旗大道86(邮编:341000)

4.应聘者来校的住宿费用由公司承担,成功入职后,可按规定凭票报销来校面试和报到时的国内交通费。

 

三、博士考核方法

1.面试:采取试讲、面谈考核相结合的方式进行,面试主要内容涉及相关专业知识和综合业务素质;有特殊岗位技能要求的将结合实验等现场操作考核的方式,进行综合评定。

2.政治审查:应聘人员填写《江西理工大学新引进教职工政治审查鉴定表》(登录至江西理工大学人事处网站下载专栏人才招聘栏目下载),应聘时交用人单位。由用人单位对应聘人员情况进行全面考察,应聘人员有义务配合用人单位出具相关考察材料。

3.面试、政治审查时间、地点由各用人单位通知。

 

 

一、硕士报名办法

报名时间:

硕士报名方式:

1)下载并如实填写《江西理工大学2021年职员招聘报名表》,每位应聘者限报一个岗位。

2)将材料压缩为一个文件后,发电子邮件至上述招聘计划相应岗位联系方式栏目中电子邮箱。

邮件主题填写:应聘部门.应聘岗位.姓名.最高学历.所学专业.毕业公司(例:太阳成集团tyc9728.法学教师.张三.硕士.法学.xx大学),以便分拣。

应提交材料包括:报名表、身份证、本科及硕士学历学位证书(尚未取得者提供员工证件或在读证明材料等)、学历认证(教育部学历认证、学信网验证报告等)、党员证明、工作经历证明(社保缴费证明)。

未填写并投递《江西理工大学2021年职员招聘报名表》的不予受理。

二、硕士招聘程序

1.应聘者在规定时间内网络报名,投递相关电子材料;

2.工作人员按报名表所填信息和招聘条件进行资格初审;

3.网上公布拟考核人员名单以及招聘工作安排,对于资格审查通过人数与招聘人数比例未达到3:1的岗位,按照资格审查通过人数比例减少该岗位的招聘人数或取消该岗位的招聘;

4.网上公布考核成绩,体检,心理测试,政治审查,签就业协议;

520217月中旬前入职,受疫情影响需延期毕业的,按教育部门有关规定执行。

 

三、硕士聘任待遇

具有研究生学历、硕士学位人员按人事代理聘任;

雇员制职员按《江西理工大学雇员制职工管理办法(2020年修订)》(理工发〔202120号)文件享受规定的工资、福利待遇。

友情链接 LINKS

 版权所有 © 中国·太阳集团tyc9728(股份)有限公司-Official Platform    联系电话:0431-85166014       地址:吉林省长春市前进大街2699号东荣大厦